RENCANA MUTU KONTRAK
A.PENGERTIAN RENCANA MUTU KONTRAK
Rencana Mutu Kontrak adalah suatu pedoman jaminan mutu dalam pelaksanaan pekerjaan, agar produk akhir pekerjaan sesuai dengan syarat teknis yang tercantum dalam kontrak.
Rencana Mutu Kontrak (RMK) ini digunakan untuk memonitor dan menilai pelaksanaan/penerapan spesifikasi teknik yang melekat pada kontrak kerja konstruksi antara :[ isi : nama pengguna instansi dan nama penyedia jasa].
Rencana Mutu Kontrak (RMK) dimaksudkan untuk menerapkan lingkup prosedur jaminan mutu pelaksanaan kontrak pekerjaan dan dijadikan sebagai acuan untuk menguraikan secara rinci, lengkap dan jelas tentang tata cara melaksanakan pekerjaan secara benar sesuai dengan tahapan kegiatan yang disyaratkan dalam dokumen pelaksanaan (dokumen kontrak).
Sedangkan tujuannya adalah sebagai alat kontrol/pengendali terhadap mutu suatu pekerjaan, apakah semua item pekerjaan dilaksanakan sesuai dengan spesifikasi atau kriteria yang berlaku, sehingga apabila terjadi suatu penyimpangan, maka dengan adanya Rencana Mutu Kontrak (RMK) dapat diketahui dari awal dan kesalahan yang lebih fatal dapat dihindari, serta kualitas pekerjaan pun dapat dipertanggung jawabkan sesuai dengan yang diharapkan.
Pekerjaan {isi : nama pekerjaan dan lokasi] yang akan dilaksanakan oleh Kontraktor Pelaksana [isi : nama kontraktor] dengan nomor kontrak [isi : nomor kontrak] Ruang lingkup pekerjaan meliputi pekerjaan [isi : lingkup jenis-jenis pekerjaan, satuan, instansi & tahun anggaran] .
Tujuan adanya dokumen Rencana Mutu Kontrak ini dikaitkan dengan keinginan pemberi kontrak, dikaitkan dengan pengendalian kuantitas dan kualitas pekerjaan, selain itu juga dikaitkan dengan kesesuaian spesifikasi, jadwal pelaksanaan pekerjaan, jadwal penggunaan tenaga, alat, dan bahan serta metode pelaksanaan.
Untuk lebih efisiennya pelaksanaan pengendalian mutu atas /produk pekerjaan tersebut diatas, perlu adanya jaminan mutu terhadap ketaatan dan konsisten dalam menjalankan prosedur mutu yang telah ditetapkan dalam proses pelaksanaan dan dokumen kontrak.
Adapun Dokumen-dokumen acuan yang digunakan untuk pengendalian mutu pekerjaan agar sesuai dengan yang diinginkan adalah antara lain : Dokumen pengadaan, Dokumen kontrak, Berita Acara, dan kesepakan-kesepakatan perubahan yang disetujui bersama antara [PPK], Kontraktor pelaksana, dan Konsultan pengawas/supervisi (jika ada).
Oleh karena itu, perlu disusun Rencana Mutu Kontrak guna memenuhi mekanisme hubungan antara sistem jaminan mutu seri [ISO 9001 : 2000] terhadap spesifikasi teknis dan gambar kontrak.
Rencana Mutu Kontrak ini nantinya digunakan [isi : nama instansi] sebagai alat untuk menjamin agar spesifikasi teknis dan gambar kontrak dijalankan secara benar sebagaimana ketentuannya.
Tujuan
Rencana Mutu Kontrak ini dimaksudkan untuk menerapkan lingkup prosedur jaminan mutu dan tujuan mutu kontrak serta hal-hal lainnya yang timbul dalam proses pelaksanaan.
Tujuan Rencana Mutu Kontrak ini untuk menentukan arah pengendalian proses pelaksanaan pekerjaan sehingga diharapkan dapat memperoleh produk yang bermutu sesuai perencanaan dan dokumen kontrak.
Pedoman ini diterapkan dalam proses pelaksanaan pekerjaan untuk memantau dan menilai spesifikasi teknis kontrak, sehingga dimungkinkan adanya prosedur tambahan untuk mendukung rencana mutu.
Uraian Pengadaan
Lokasi Pekerjaan : [isi : nama lokasi pekerjaan]
Sumber Dana : [isi : asal sumber dana]
Nilai Pagu : [isi : nilai pagu]
Nomor Kontrak : [isi : nomor kontrak]
Tanggal Kontrak : [isi : tanggal kontrakk]
Tanggal SPMK : [isi : tanggal SPMK]
Nama Pelaksana : [isi : nama kontraktor pelaksana]
Waktu pelaksanaan : [isi : hari waktu pelaksanaan]
Waktu Pemeliharaan : [isi : hari waktu pemeliharaan]
Info Pemilik Pekerjaan
Nama Kegiatan : [isi : nama kegiatan]
Kabupaten / Kota : [isi : nama lokasi kab./kota]
Satuan Kerja : [isi : nama satuan kerja, instansi]
Alamat Kantor : [isi : nama alamat kantor pengguna jasa]
Telepon / Fax. : [isi : nomor telepon/fax. pengguna jasa]
Nama PPK : [isi : nama pejabat pembuat komitmen]
Info Penyedia Jasa
Nama Penyedia Jasa : [isi : nama kontraktor]
Alamat Penyedia Jasa : [isi : alamat penyedia jasa]
Telepon / Fax. Penyedia : [isi : nomor telepon/fax penyedia jasa]
Nama Direktur Penyedia : [isi : nama direktur kontraktor]
Lokasi Pekerjaan
[isi : gambar / peta lokasi pekerjaan]
Deskripsi Pekerjaan
A. Umum
Pekerjaan [isi : nama pekerjaan} mencakup [isi : cakupan pekerjaan] sesuai dengan prosedur mutu (kualitas) pekerjaan, volume (kuantitas, pengendalian waktu pelaksanaan, metode kerja, dan pengetesan hasil pekerjaan[isi : nama paket pekerjaan] yang akan dilaksanakan oleh pelaksana pekerjaan di [isi : lokasi pekerjaan]
B. Volume Pekerjaan
Rekapitulasi Pekerjaan
(terlampir) [lampirkan]
Daftar Kuantitas dan Harga
(terlampir) [lampirkan]
Lingkup Pekerjaan
Lingkup Pekerjaan [isi : nama pekerjaan & lokasi pekerjaan]
Meliputi :
Pekerjaan [isi : sub pekerjaan]
- Pek. Persiapan
- Pek. Galian tanah biasa
- Pek. Timbunan tanah
- dst.
Sasaran mutu Pelaksanaan Kegiatan
· Terselenggaranya kegiatan pekerjaan [isi : nama pekerjaan & lokasi pekerjaan] tepat waktu sesuai dengan jadwal yang telah ditetapkan pada jadwal pelaksanaan kegiatan dan mengevaluasi hambatan-hambatan yang mungkin dan telah muncul agar tidak mempengaruhi kegiatan inti.
· Melaksanakan kegiatan pekerjaan [isi : nama pekerjaan & lokasi pekerjaan] demgan mengutaman kepuasan pelanggan dengan prinsip tepat waktu dan mutu.
Organisasi merupaka suatu kesatuan dari beberapa unsur dalam kerangka pengelolaan dan mangemen suatu kegiatan, organisasi dibentuk agar pelaksanaan kegiatan dapat efisien dan efektif, dalam rangka mencapai tujuan akhir dari suatu kegiatan.
Keberhasilan suatu kegiatan juga ditentukan oleh keberhasilan dalam berkoordinasi antar masing-masing organisasi yang terlibat baik internal maupun external selama proses kegiatan berlangsung.
Struktur Organisasi Pengguna Jasa
Berisikan bagan yang menggambarkan organisasi dari pengguna jasa yang akan menerima hasil pekerjaan, seperti yang terlihat pada gambar dibawah ini :
Uraian Tugas unsur Pengguna Jasa
Kepala Satuan Kerja
· Memimpin dan mengkoordinasikan semua kegiatan dalam mencapai sasaran utama yang ditetapkan dalam CIP dan PO.
· Melaksanakan semua dan perundang-undangan yang berlaku serta petunjuk-petunjuknya yang berkaitan dengan pelaksanaan anggaran, baik yang bersumber dari APBN maupun pinjaman hibah luar negeri (PHLN).
· Menyelenggarakan managemen secara efisien terutama pengembangan pegawai dan pengembangan peralatan serta fasilitas lainnya.
· Menyelenggarakan proses pengadaan barang jasa yang teliti dan cepat, penandatanganan kontrak sedini mungkin, proses pembayaran utama yang cepat.
· Meningkatkan pengawasan melekat untuk menghindari adanya penyimpangan, pemborosan dan efisiensi dalam pemanfaatan data.
· Meningkatkan efisiensi.
Pejabat Pembuat Komitmen
· Memimpin dan mengkoordinasikan kegiatan pelaksanaan pekerjaan di bagian pelaksana kegiatan dalam mencapai sasaran utama yang telah ditetapkan dalam DIP dan PO.
· Mengambil tindakan-tindakan yang mengakibatkan pengeluaran sesuai dengan tujuan yang telah ditetapkan untuk masing-masing tolok ukur dalam batas-batas jenis pengeluaran, uraian pengeluaran dan jumlah biaya yang tercantum dalam DIP dan PO yang bersangkutan serta pedoman pelaksanaannya.
· Dilarang mengadakan ikatan yang akan membawa akibat dilampauinya batas anggaran yang tersedia dalam DIP atau dokumen lain yang disamakan.
· Membentuk panitia pelelangan pekerjaan bagian pelaksana kegiatan yang dipimpinya sesuai dengan peraturan perundang-undangan yang berlaku.
· Menetapkan harga perhitungan sendiri (HPS) untuk pelelangan pekerjaan di bagian pelaksana kegiatan sesuai dengan peraturan perundang-undangan yang berlaku.
· Menetapkan pemenang pelelangan pekerjaan dari bagian pelaksana kegiatan yang dipimpinnya dengan ketentuan peraturan perundang-undangan yang berlaku.
· Menandatangani SPK/Kontrak pekerjaan dari bagian pelaksana kegiatan yang dipimpinnya dengan ketentuan peraturan perundang-undangan yang berlaku.
· Melaporkan hasil pekerjaan yang telah dilakukan pada butir-butir diatas kepada pengguna anggaran.
Kaur Teknik
· Menyusun dan memutahirkan program jangka panjang, jangka menengah dan program tahunan serta revisinya.
· Menyiapkan usulan proyek-proyek baru.
· Mengkoordinasikan program proyek dengan program lainnya serta membantu memberikan informasi terhadap rencana kegiatan yang akan dilakukan dan membantu menangani permasalahan yang terjadi.
· Mengkoordinasikan penanganan aspek pengelolaan lingkungan yang mencakup studi analisa, pengamatan dan penelitian aspek lingkungan, kaitannya dengan pekerjaan fisik yang akan datang, sedang dan akan dilaksanakan.
· Mengkoodinasikan pembinaan, pengawasan dan pengendalian terhadap pelaksanaan pekerjaan oleh penyedia jasa yang diselenggarakan bagian pelaksana kegiatan.
· Melaporkan hasil koordinasi yang telah dilakukan pada butir-butir diatas kepada Pejabat pembuat Komitmen.
Kaur Administrasi Umum
· Mengkoordinasikan penyusunan kebijakan, sistem/prosedur dan peraturan pelaksanaan dibidang organisasi proyek, administrasi, sumber daya manusia (SDM), keuangan, pengadaan dan administrasi umum.
· Mengkoordinasikan penyusunan dan evaluasi struktur organisasi proyek.
· Mengkoordinasikan pembinaan pengawasan dan pengendalian pelaksanaan anggaran/administrasi keuangan, pengadaan dan administrasi umum dibagian pelaksana kegiatan.
· Menyusun program pembinaan, kebutuhan, penempatan sumber daya manusia.
· Mengkoordinasikan pelaksanaan administrasi kepegawaian.
· Menyiapkan surat-surat keputusan dan penugasan dalam bidang organisasi dan kepegawaian.
· Menyusun rencana kebutuhan proyek akan barang-barang dan kebutuhan kantor.
· Mengkoordinasikan penyusunan laporan program pelaksanaan dan laporan keuangan secara periodik dan neraca tahunan.
· Mengkoodinasikan data yang diperlukan oleh pemeriksa intern/extern.
· Mengkoordinasikan penyelesaian laporan hasil pemeriksaan (LHP).
· Melaporkan hasil koordinasi yang telah dilakukan pada butir-butir diatas kepada pengguna anggaran.
PUMK
· Meneliti kebenaran dan kelengkapan dokumen atau bukti pengeluaran sebelum pelaksanakan pembayaran kepada pihak ketiga.
· Melaksanakan pembayaran atas perintah pengguna anggaran membubuhi tanda tangan pada kata-kata "lunas dibayar" pada setiap kwitansi.
· Menyenggarakan tata kearsipan yang berkaitan dengan bukti-bukti pengeluaran/penerimaan yang sah.
· Memonitor setiap pengeluaran panjar dan penyiapan teguran tertulis kepada pengambil panjar tersebut telah melampau batas waktu yang ditetapkan.
· Melaporkan hasil pekerjaan yang telah dilakukan pada butir-butir diatas kepada pengguna anggaran.
Kordinator Pelaksanaan/Direksi Pekerjaan
· Mengawasi, meneliti dan memberikan pengarahan-pengarahan teknis dalam rangka pelaksanaan pekerjaan.
· Meneliti permintaan pembayaran angsuran / termin.
· Mengadakan hubungan kerjasama serta koordinasi dengan instansi terkait diwilayah pekerjaan.
· Mengadakan pengecekan dan diskusi serta rekomendasi dengan instansi terkait diwilayah pekerjaan.
· Berwenang menghentikan pelaksanaan pekerjaan jika terjadi penyimpangan dalam pelaksanaannya.
· Melaporkan kepada pengendali kegiatan mengenai segala hal yang perlu dan berkaitan dengan pelaksanaan pekerjaan.
· Melaksanakan tugasnya sesuai dengan ketentuan yang berlaku.
· Dalam melaksanakan tugasnya koordinator pelaksanaan/Direksi pekerjaan dibantu oleh pengawas lapangan yang ditunjuk dengan surat keputusan yang berlaku.
· Dalam melaksanakan tugasnya direksi pekerjaan bertanggung jawab kepada [pejabat pembuat komitmen]
Pengawas Lapangan
· Memberikan pengarahan-pengarahan teknis dalam pelaksanaan pekerjaan.
· Melaksanakan evaluasi terhadap kebenaran laporan progress fisik pekerjaan yang dibuat oleh penyedia jasa.
· Mengadakan hubungan kerja dan kerja sama serta koordinasi hasil pekerjaan secara berkala dengan penyedia jasa.
· Berwenang menghentikan pelaksanaan pekerjaan jika terjadi penyimpangan dalam pelaksanaannya.
· Melakukan berbagai testing termasuk pengadaan material [isi : jenis material yang sesuai pada pekerjaan] serta melakukan pengujian mutu [isi : jenis pekerjaan yang berhubungan dengan mutu misal : beton, timbunan tanah, dll] dengan peralatan yang ada dengan penyedia jasa.
· Melaporkan kepada Koordinator pelaksanaan / Direksi pekerjaan dan [Pejabat Pembuat Komitmen]
· Melaksanakan sesuai dengan aturan yang berlaku.
Struktur Organisasi Penyedia Jasa
Berisi bagan organisasi penyedia jasa [isi : nama penyedia jasa] yang akan melaksanakan dan menyelesaikan pekerjaan [isi : nama pekerjaan] seperti yang terlihat pada gambar dibawah ini :
Uraian Tugas Unsur Penyedia Jasa
Pihak-pihak dari kontraktor yang akan terlibat dalam proyek adalah sebagai berikut :
· Direktur
· Divisi Operasional
· Project Manager
· Keuangan/adm
· Site Manager
· Quality & Quantity Engeneer
· Pelaksana
· Logistik
· Surveyor
· Operator
Tugas dan kewajiban unsur-unsur organisasi penyedia jasa
1. Direktur
1. Menandatangani kontrak dan addendumnya dengan pengguna jasa.
2. Mempelajari dan memahami kontrak kerja yang akan dilaksanakan.
3. Memimpin dan mengarahkan semua kegiatan pelaksanaan sesuai rencana pelaksanaan pekerjaan.
4. Memantau dan mengarahkan proses pelaksanaan pekerjaan guna mendapatkan hasil yang sesuai dengan persyaratan yang ditetapkan.
5. Melakukan monitoring dan pemeliharaan serta melakukan perbaikan bila terjadi.
6. Bertanggung jawab atas semua pelaksanaan baik kualitas maupun kuantitas.
2. Divisi Operasinal
1. Mengelola dan mengkoordinasikan serta melakukan pembinaan terhadap pelaksanaan proyek dalam hubungannya dengan Pimpinan pada Kantor Pusat, Divisi bagian teknik pusat dan struktur proyek cabang, agar proyek dapat berjalan sesuai dengan rencana, baik yang menyangkut biaya, Mutu Waktu dan Administrasi, serta membantu kelancaran proses tender dan hubungannya dengan masalah teknis.
Tanggung Jawab
1. Memantau terlaksananya kegiatan pelaksanaan proyek khususnya maslah teknis, termasuk fasilitas pendukung sesuai rencana yang diterapkan.
2. Terselenggaran pengadministrasian kegiatan-kegoatan yang berkaitan dengan penanganan teknis proyek sampai dengan proses penyerahan.
3. Tersedianya rencana kebutuhan biaya proyek secara periodik.
4. Terlaksananya pengendalian biaya, mutu, waktu dan administrasi proyek.
Tugas
1. Terlaksananya kegiatan kegiatan pelaksanaan proyek, termasuk semua pendukung sesuai rencana
2. Bertugas menyelesaikan tersusunnya RAP beserta team penyusun RAP.
3. Secara periodik memacu dan memotivasi tenaga ahli proyek agar bisa bekerja sesuai rencana.
4. Mengkoordinasikan seluruh kegiatan pelaksanaan proyek, agar sesuai dengan rencana yang telah ditetapkan.
5. Selalu mengusulkan dan mencari alternatif-alternatif metode kerja yang lebih baik untuk menyelesaikan pekerjaan.
6. Terselenggaranya pengadministrasian kegiatan yang berkaitan dengan penanganan proyek sampai dengan proses serah terima.
7. membandingkan realisasi pekerjaan dengan rencana yang ditetapkan.
8. Melakukan dan atau mengarahkan tindakan perbaikan atas pekerjaan bila terjadi penyimpangan.
9. Memimpin rapat koordinasi kegiatan proyek termasuk dengan para subkontraktor.
3. Project Manager
1. Memimpin dan mengkoordinasikan pelaksanaan proyek agar dapat berjalan sesuai dengan rencana, baik menyangkut biaya, mutu, waktu dan Administrasi serta membantu kelancaran proses penagihan.
2. Bertanggung jawab kepada : Divisi Operasinal
3. Membawahi : Site Manager/Quantity Engineer
4. Terlaksananya kegiatan pelaksanaan proyek, termasuk fasilitas pendukung sesuai rencana yang diterapkan.
5. Terselenggaranya pengadministrasian kegiatan – kegiatan yang berkaitan dengan penanganan proyek sampai dengan proses penagihan serta ersedianya rencana kebutuhan biaya proyek secara periodik dan terlaksananya pengendalian biaya, mutu dan waktu proyek.
· Terlaksananya kegiatan pelaksanaan proyek, termasuk fasilitas pendukung sesuai rencana yang diterapkan.
· Memimpin dan mengarahkan kegiatan pelaksanaan proyek.
· Menyelenggarakan rapat – rapat mingguan proyek guna menjabarkan rencana pelaksanaan dan monitoringnya.
· Aktif dalam rapat yang diadakan oleh Konsultan dan Direksi, Pemberi Tugas dan mengusulkan hal – hal yang menguntungkan perusahaan.
· Mengadakan hubungan dan pendekatan – pendekatan secara positif terhadap masyarakat sekeliling proyek dan penguasa setempat maupun Konsultan / Direksi agar mendukung kelancaran pekerjaan.
· Terselenggaranya pengadministrasian kegiatan – kegiatan yang berkaitan dengan penanganan proyek sampai dengan proses penagihan.
· Mempersiapkan dan memproses Berita Acara tepat pada waktunya sesuai kemajuan proyek guna terlaksananya penagihan.
· Tersedianya metode kerja, bahan, alat dan tenaga yang menjadi tanggung jawabnya sesuai jadual pelaksanaan yang telah ditetapkan.
· Membuat schedule bahan, alat, sumber daya manusia dan lain – lain.
· Mengkoordinasikan dan memonitor persediaan bahan, alat dan tenaga sesuai rencana.
· Memimpin dan mengarahkan kegiatan – kegiatan pelaksanaan pengadaan dan pendistribusian bahan dan alat.
· Melakukan pengecekan kegiatan pengusulan dan pemakaian bahan, alat dan tenaga.
· Tersedianya rencana kebutuhan biaya proyek secara periodik.
· Memimpin dan mengarahkan kegiatan penyusunan cashflow proyek secara rutin dan pendistribusian biaya.
· Melakukan pengecekan kegiatan penggunaan keuangan proyek.
· Terlaksananya pengendalian biaya, mutu dan waktu proyek.
· Mencatat semua hasil pekerjaan yang telah dilakukan / dilaksanakan.
· Membandingkan realisasi pekerjaan dengan rencana yang ditetapkan.
· Melakukan dan atau mengarahkan tindakan perbaikan atas pekerjaan bila terjadi penyimpangan.
· Memantau dan mengarahkan proses kegiatan pekerjaan proyek guna mendapatkan hasil yang telah ditetapkan.
· Memimpin rapat koordinasi kegiatan proyek termasuk dengan para Subkontraktor.
· Membuat rencana Anggaran Proyek (RAP) dan kegiatan perencanaan (Action Plan) review Doc. Spesifikasi Teknik, Metode Pelaksanaan dan Menghitung kembali.
Menangani Tugas-tugas :
1. Engineering (termasuk Administrasi & Kontrak)
2. Administrasi Keuangan, Personalia & Umum.
3. Operasionala Lapangan (Quality Plan, Production Plan dan Safety Plan).
Membina Hubungan Kerja dengan :
1. Pengguna Jasa
2. Konsultan Supervisi
3. Mitra Kerja
4. Supplier
5. Sub Kontraktor
6. Mandor
7. Tokoh Masyarakat dan pemuda di lingkungan lokasi pekerjaan.
Melaksanakan Rapat mingguan dan bulanan internal maupun external.
Mengadakan Evaluasi terhadap :
1. Progres Fisik (Harian, Mingguan, Bulanan)
2. Biaya
3. Quality/Quantity
4. Waktu/Schedules
5. Standard
Membuat rencana tindak lanjut / Corrective Action terhadap penyimpangan yang terjadi.
Membina bagian administrasi, Engineering dan pelaksanaan guna peningkatan kinerjanya dalam mendukung visi Perusahaan.
a. Tugas Project Manager
1. Mengkoordinir bagian-bagian dibawahnya dan menjamin pelaksanaan pekerjaan sesuai dengan spesifikasi yang ditentukan oleh pihak pengguna jasa serta mengoreksi bila ada review design.
2. Mengkoordinir pelaksanaan penyelesaian keluhan pelanggan dan bertanggung jawab terhadap pelaksanaan penyelesaian produk yang tidak sesuai.
3. Mendata perubahan-perubahan pelaksanaan terhadap kontrak.
4. Melakukan tindakan koreksi dan pencegahan yang telah direkomendasi pengendalian sistem mutu.
5. Menghentikan pelaksanaan pekerjaan yang tidak memenuhi standard mutu yang telah ditetapkan.
6. Membuat laporan-laporan yang telah ditetapkan perusahaan dan laporan-laporan lain yang berhubungan dengan bidang tugasnya.
7. Berkoordinasi dengan pihak konsultan supervisi (jika ada), aparat setempat, utamanya pihak Direksi pekerjaan dari pengguna jasa serta menyelesaikan masalah-masalah teknis dilapangan dengan pengawas.
8. Membantu bidang administrasi kontrak untuk memeriksa dan menyetujui tagihan upah mandor, subkontraktor, dan sewa alat yang berhubungan dengan prestasi fisik lapangan serta mengajukan request ke direksi pekerjaan sebelum pekerjaan dimulai termasuk koordinasi dengan konsultan supervisi (jika ada).
b. Tanggung Jawab
1. Menetapkan sasaran mutu.
2. Memimpin setiap pertemuan.
3. Melakukan komunikasi dengan pihak-pihak terkait dilokasi proyek.
4. Memberikan persetujuan atas permintaan kebutuhan proyek ke kantor pusat/cabang.
4. Site Manager
Tugas dan kewajiban site manager adalah sebagai berikut :
1. Menjamin bahwa semua isi dari kerangka acuan pekerjaan akan dipenuhi dengan baik yang berkaitan dengan pelaksanaan pekerjaan.
2. Membantu pejabat pelaksana teknis kegiatan dalam penyelesaian administrasi kemajuan proyek. Bantuan ini termasuk mengumpulkan data proyek seperti kemajuan pekerjaan, kunjungan pekerjaan, kunjungan lapangan, rapat-rapat koordinasi dilapangan, data pengukuran kuantitas, dan pembayaran kepada kontraktor. Semuanya dikumpulkan dalam bentuk laporan kemajuan bulanan dan memberikan saran-saran untuk mempercepat pekerjaan serta memberikan penyelesaian terhadap kesulitan yang timbul baik secara teknis maupun kontraktual untuk menghindari keterlambatan pekerjaan.
3. Menjamin semua pelaksanaan detail teknis untuk pekerjaan mayor tidak akan terlambat selama masa mobilisasi untuk masing-masing paket kontrak dalam menentukan lokasi, tingkat serta jumlah dari jenis-jenis pekerjaan yang secara khusus disebutkan dalam dokumen kontrak.
4. Membantu dan memberikan petunjuk kepada tim di lapangan dalam melaksanakan.
5. Memimpin dan mengkoordinasikan pelaksanaan proyek dalam hubungannya dengan owner yang dilapangan, pengawas lapangan dan staff proyek yang ada dibawahnya agar dapat berjalan sesuai dengan rencana, baik yang menyangkut biaya, mutu dan waktu serta membantu kelancaran proses penagihan.
5. Kepala Pelaksana
· Mengkoordinasikan semua pekerjaan dengan pengawas pekerjaan (direksi pekerjaan) guna kesuksesan pelaksanaan pekerjaan.
· Membuat rencana pelaksanaan pekerjaan, jadwal waktu pekerjaan, sehingga pelaksanaan pekerjaan sesuai dengan waktu yang ditentukan.
· Merencanakan pengadaan jumlah peralatan, material, bahan dan tenaga kerja serta pengaturannya di lapangan.
· Melakukan evaluasi pekerjaan dan membuat perhitungan MC 0% dan MC 100% bersama koordinator pelaksanaan (direksi pekerjaan) dan pengawas lapangan dan memonitoring pekerjaan selama masa pemeliharaan.
· Mengarahkan dan memantau proses kegiatan guna menghasilkan pekerjaan yang diharapkan.
· Bertanggung jawab pada seluruh hasil pekerjaan agar terselenggaranya pengendalian mutu, waktu, biaya dan kuantitas pekerjaan sesuai dengan kontrak.
· Bertanggungjawab seluruh masalah administrasi kegiatan yang berkaitan dengan pelaksanaan pekerjaan sampai proses penagihan (keuangan).
· Melakukan diskusi dengan koordinator pelaksanaan (direksi pekerjaan) untuk evaluasi kemajuan pekerjaan.
· Membuat laporan harian, mingguan dan bulanan.Melakukan koordinasi dengan seluruh team/personil pelaksana pekerjaan.
6. Pelaksana lapangan
· Mengawasi pelaksanaan pekerjaan dan memberi instruksi kepada mandor mengenai kualitas dan kuantitas pekerjaan.
· Menjaga dan mengamankan serta merencanakan tempat penyimpanan peralatan, bahan dan material sesuai kebutuhan dalam menunjang terlaksananya pekerjaan.
· Menghitung kemajuan pekerjaan, hasil opname setiap hari bersama pengawas lapangan.
· Membuat laporan harian dan mingguan bersama pengawas lapangan.
· Memantau proses pelaksanaan pekerjaan guna mendapatkan hasil pekerjaan sesuai kontrak dan syarat teknis dengan prosedur pelaksanaan yang ditentukan.
· Membuat atau menghitung volume pekerjaan yang terpasang, MC 0%, MC 100% dan gambar pelaksanaan bersama pengawas lapangan.
· Melakukan pengambilan gambar pelaksanaan (dokumentasi) untuk setiap kegiatan yang dilaksanakan.
7. Pelaksana mesin
· Melakukan perencanaan sistem mekanikal yang berdasar kepada perhitungan kebutuhan rencana.
· Melakukan analisa dan perhitungan kebutuhan mengenai peralatan maupun material mekanikal.
· Melakukan koordinasi dengan kepala proyek dan tem leader.
· Melakukan pengawasan terhadap pelaksanaan pekerjaan Mekanikan.
· Menjamin keselamatan bagi operator yang bekerja dibawahnya.
· Melaksanakan tugas-tugas khusus secara langsung berdasarkan order dari kepala pelaksana.
· Melakukan pengawasan pekerjaan perbaikan mesin-mesin dan peralatan kepada kepala pelaksana.
8. Pelaksana Administrasi /Keuangan
· Mempersipkan rencana anggaran lapangan kepada project manager.
· Mempersiapkan pembayaran tagihan-tagihan dari pekerjaan, peralatan, bahan dan lainnya yang ada hubungannya dengan pekerjaan.
· Membuat laporan keuangan kepada direktur.
· Mempersiapkan pembayaran mingguan kepada pekerja sesuai laporan opname di lapangan.
· Membuat surat menyurat, administrasi kontrak, perijinan dan lain sebagainya.
· Mempersiapkan administrasi penarikan termijn kepada pengguna jasa.
9. Pelaksana Sistem Manajemen Mutu
· Memastikan bahwa sistem mutu di proyek berjalan dengan baik dan efektif.
· Menentukan proses selanjutnya apakah bisa dilaksanakan.
· Menganalisa dan melaporkan semua permasalahan yang menyangkut pelaksanaan sistem mutu di proyek.
· Membuat rencana berkala pelaksanaan pemeriksaan dan pengetesan.
· Melaksanakan pengawasan dan atau pengetesan barang
· Memelihara bukti – bukti kerjanya
10. Pelaksana SMK3
· Membuat rencana kesehatan dan keselamatan kerja yang dibebankan kepada seluruh jajaran yang terlibat di dalam proyek.
· Berkoordinasi dengan Kepala Proyek untuk menyediakan peralatan keselamatan kerja.
· Melakukan pengawasan dan pemeriksaan terkait penggunaan peralatan keselamatan kerja di lapangan.
· Melakukan kegiatan pemeriksaan kesehatan terhadap pekerja dan seluruh jajaran yang terlibat di dalam proyek.
11. Pelaksana Manajemen Konstruksi
· Mengawasi jalannya pekerjaan di lapangan apakah sesuai dengan metode konstruksi yang benar atau tidak
· Meminta laporan progres dan penjelasan pekerjaan tiap item dari Bawahannya secara tertulis
· MK berhak menegur dan menghentikan jalannya pekerjaan apabila tidak sesuai dengan kesepakatan
· Mengadakan rapat rutin baik mingguan maupun bulanan dengan mengundang konsultan perencana, wakil owner, dan kontraktor.
· Berhubungan langsung dengan owner atau wakil owner dalam menyampaikan segala sesuatu di proyek
· Menyampaikan progres pekerjaan kepada Kepala Proyek langsung
· Mengesahkan material yang akan digunakan apakah sesuai dengan spesifikasi kontrak atau tidak.
· Mengelola, mengarahkan, dan mengkoordinasi pelaksanaan pekerjaan oleh kontraktor dalam aspek mutu dan waktu.
· Melakukan perubahan kontrak yang diajukan
· Memeriksa gambar shop drawing sebelum dimulai pelaksanaan pekerjaan.
· Selalu meninjau ulang metode pelaksanaan pekerjaan agar memenuhi syarat K3LMP (kesehatan dan keselamatan kerja, lingkungan, mutu, dan pengamanan)
· Memberikan Site Instruction secara tertulis apabila ada pekerjaan yang harus dikerjakan namun tidak ada di kontrak untuk mempercepat schedule.
12. Logistik
· Mencari dan mensurvey data jumlah material beserta harga bahan dari beberapa supplier atau toko material bangunan sebagai data untuk memilih harga bahan termurah dan memenuhi standard kualitas yang telah ditetapkan.
· Melakukan pembelian barang atau alat ke supplier atau toko bahan bangunan dengan melaksanakan seleksi sebelumnya sehingga bisa mendapatkan harga material termurah pada supplier terpilih.
· Menyediakan dan mengatur tempat penyimpanan material yang sudah di datangkan ke area proyek sehingga dapat tertata rapi dan terkontrol dengan baik jumlah bahan/material yang di datangkan dan yang digunakan/pemakaiannya.
· Membuat label keterangan pada barang yang disimpan untuk menghindari kesalahan penggunaan akibat tertukar dengan barang lain.
· Melakukan pencatatan keluan dan masuknya barang yang dibutuhkan dalam pelaksanaan pekerjaan proyek.
· Mengelola persediaan barang dalam jumlah yang cukup pada waktu material tersebut diperlukan.
· Membuat dan menyusun laporan material sesuai dengan format perusahaan yang telah disetujui pihak Direksi pekerjaan.
· Membuat berita acara mengenai penerimaan atau penolakan material setelah melalui kontrol mutu bahan oleh Quality Control perusahaan dan Direksi pekerjaan.
· Berkoordinasi dengan pelaksana/kepala pelaksana dan bagian teknik proyek mengenai jumlah dan schedule pengadaan bahan/material yang dibutuhkan pada masing-masing waktu pelaksanaan pekerjaan.
13. Surveyor
· Bertanggungjawab terhadap data-data survey yang dibuat dan bekerjasama dengan pihak owner dalam joint survey.
· Melakukan pencatatan hasil kerja.
· Mengadakan dan mengkoordinasi pekerjaan pengukuran.
· Mencatat, menyimpan dan menyediakan hasil pengukuran.
· Orientasi area yang berhubungan dengan pekerjaan baru.
· Mempersiapkan pekerjaan yang akan dimulai.
· Mempersiapkan data yang berhubungan dengan data aktual pekerjaan.
· Koordinasi proses perihal kelancaran pekerjaan.
· Kontrol terhadap alat yang dipakai.
· Check dan orientasi terhadap revisi yang terjadi di site.
· Membantu pelaksana dalam menyelesaikan pekerjaan yang berhubungan dengan data survey
14. Mekanik
· Melaksanakan tugas-tugas khusus secara langsung berdasarkan order dari kepala pelaksana
· Sebagai mekanik yang melaksanakan pekerjaan perbaikan mesin-mesin alat berat dan harus mempertanggung jawabkan pekerjaannya kepada kepala pelaksana.
· Melaksanakan pembelian suku cadang mesin-mesin berdasarkan order dari kepala pelaksana.
· Pengendalian pemakaian suku cadang agar dapat sehemat mungkin.
· Memberikan petunjuk/pengarahan kepada para montir didalam melaksanakan tugasnya.
· Mengajukan permintaan suku cadang mesin-mesin motor yang diperkirakan sudah rusak(aus) kepada dirut sehingga tidak merembet kesuku cadang lainnya.
· Melakukan pemeliharaan segala macam mesin-mesin Peralatan agar tidak mudah rusak.
15. Operator Alat Berat
· Mengoperasikan jenis dan kapasitas Alat Berat sesuai dengan ISO yang dimiliki.
· Dilarang meninggalkan kabin operator selama Alat beroperasi
· Melakukan pemeriksaan dan pengamatan terhadap kemampuan kerja Alat Berat serta merawat kondisinya termasuk juga alat-alat piranti keselamatannya dan alat perlengkapan lainnya yang berkaitan dengan bekerjanya alat tersebut.
· Operator bertanggungjawab penuh terhadap alat yang dioperasikannya.
· Melaporkan kepada atasan jika terjadi kerusakan atau gangguan-gangguan lain pada Alat Berat dan alat-alat perlengkapannya.
· Operator harus mengisi buku pemeriksaaan harian dan buku pengoperasian harian selama Alat beroperasi.
STRUKTUR ORGANISASI KETERKAITAN PENGGUNA JASA & PENYEDIA JASA
Selama pelaksanaan pekerjaan ( ) akan selalu berkoordinasi dengan Direksi pekerjaan untuk memaparkan rencana rinci bagian pekerjaan tersebut.
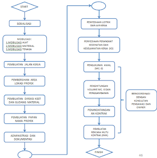
BAGAN ALIR PELAKSANAAN PEKERJAAN
Bagan alir pelaksanaan pekerjaan berisikan flowchart dari urutan kegiatan yang akan dilaksanakan dalam penyelesaian pekerjaan. Untuk lebih jelasnya bagan alir pelaksanaan pekerjaan dapat dilihat pada gambar di bawah ini.
Contoh bagan Alir Pek. Timbunan Tanah dipadatkan
Dan seterusnya. . .
yang meliputi bagan alir pek, beton, bekisting, tulangan atau yang lain sebagainya.
DOKUMEN AKTUAL PELAKSANAAN KEGIATAN MASING-MASING ITEM PEKERJAAN
METODE PELAKSANAAN
Uraian Metode Pelaksanaan Contoh Metode Lihat Disini.
JANGKA WAKTU PELAKSANAAN PEKERJAAN
Jadwal pelaksanaan pekerjaan tersebut bisa direvisi bila ada perubahan volume item pekerjaan dan perubahan waktu pelaksanaan.
RINCIAN WAKTU EFEKTIF DAN PRODUK HARIAN PEKERJAAN UTAMA
a. Rincian waktu efektif
Masa pelaksanaan : 240 Hari Kalender ( tanggal, . . . s/d tanggal, . . . tahun) atau . . . Minggu
Libur Minggu dan libur nasional : . . . Hari
Uji Produk akhir dan waktu panitia PHO : . . . Hari
Rekayasa Lapangan : . . . Hari
WAKTU KERJA EFEKTIF : . . . HARI
Dengan waktu efektif dan jam kerja efektif (. . . %)
Skema penggunaan Tenaga, Bahan dan Alat
JADWAL ARUS KAS ( Buat sesuai dengan perencanaan Cash Flow proyek, mulai penerimaan termijzn terakhir)
JADWAL MOBILISASI
Mobilisasi paling lambat sudah mulai dilaksanakan dalam waktu 30 (tiga puluh) hari sejak diterbitkan SPMK.
Mobilisasi dilakukan sesuai dengan lingkup pekerjaan, yaitu :
· Mendatangkan peralatan-peralatan terkait yang diperlukan dalam pelaksanaan pekerjaan.
· mempersiapkan fasilitas seperti kantor, rumah, gedung laboratorium, bengkel, gudang dan sebagainya, dan atau
· Mendatangkan personil-personil
Mobilisasi Peralatan dapat dilakukan secara bertahap sesuai dengan kebutuhan.
DOMISILI KANTOR LAPANGAN
Kantor Direksi, Base Camp dan gudang material akan ditempatkan di sekitar lokasi kerja di alamat . . . .
PROSEDUR KERJA
Sebelum mulai pelaksanaan setiap pekerjaan, Penyedia Jasa akan mengajukan request dilampiri gambar kerja (shop drawing), hasil uji, dan persyaratan –persyaratan lain(misalnya pemenuhan keamanan kerja).Format request for approval yang disepakati terlampir diajukan paling lambat 1 x 24 jam sebelum rencana pekerjaan dilaksanakan dengan ditanda tangani oleh Pelaksana Utama, persetujuan dari Direksi Teknis ditanda tangani oleh Koordinator Pengawas Lapangan, dan seterusnya.
Shop drawing berukuran A3, harus ditanda tangani oleh PPK dan persetujuan Konsultan, dan seterusnya.
Pekerjaan yang dilaksanakan tanpa disertai request bisa tidak diterima Direksi kecuali Direksi mempertimbangkan menerima dengan kewajiban Kontraktor melakukan uji yang diminta Direksi.
UJI MATERIAL DAN PRODUK
Pengambilan sampel (contoh benda uji) dan pengiriman ke Laboratorium baik untuk material maupun produk dilakukan bersama-sama dari ketiga pihak.
Pengambilan sampel ditentukan sebagai berikut :Pemeriksaan Hasil Uji Pekerjaan sebelumnyaPemeriksaaan Status Bahan Mentah/dasar Pemeriksaaan Status Bahan Olahan dan Pemeriksaan Status Bahan Jadi Hasil uji dari Laboratorium 1 exemplar asli harus dikirim ke Direksi Pekerjaan.
Hasil uji material yang tidak memenuhi syarat dalam Spek langsung diambil tindakan dengan penolakan oleh Direksi Teknis, untuk hasil uji produk yang tidak memenuhi persyaratan, Penyedia Jasa Konstruksi bisa mengajukan metoda uji lain yang bisa disetujui Direksi.
MC 0 ( MUTUAL CHECK AWAL)
Pengajuan MC harus dilampiri :
a.Back up lengkap
b.BHS (Buku Harian Standar) berikut rekapitulasinya
c.Kumpulan hasil uji material, hasil uji produk
d.Kumpulan tiket pengiriman, form request, shop drawing, dan lain – lain
LAPORAN-LAPORAN / DOKUMENTASI
Laporan harian dengan BHS diisi oleh tiga Pihak setiap hari, direkap tiap bulan sebagai lampiran pengajuan MC, BHS didistribusi sesuai kebutuhan oleh PPK.
Laporan akhir pelaksanaan harus diserahkan kepada PPK paling lambat 14 (empat belas) harisetelah PHO.
Foto –foto 0 %; 50 %; 100 % dibuat dari fisik awal, pelaksanaan, akhir minimal 50 Meter dengan titik ambil yang sama.
As Built Drawing dibuat dalam ukuran A3 digandakan sebanyak 6 x; harus selesai dan diserahkan ke Direksi Pekerjaan paling lambat 14 hari setelah PHO. Bila Penyedia Jasa gagal menyiapkan As Built Drawing sampai batas toleransi yang diberikan PPK maka PPK bisa menunjuk orang atau pihak lain untuk membuat As Built Drawing tersebut dengan biaya dari Penyedia Jasa Konstruksi seperti yang ditetapkan dalam Dokumen penawaran.
JAM KERJA
Jam kerja ditetapkan :Senin s/d Kamis, Sabtu : 07.30 s/d 04.00 Jumat : 07.30 s/d 05.00.Untuk lembur harus mengajukan usulan kepada Direksi dan tidak dapat dilaksanakan tanpa persetujuan Direksi.
Kompensasi kerja lembur, Penyedia Jasa Konstruksi harus memberikan uang lembur Rp. 0.000/ jam untuk Direksi Teknis.
PROSEDUR PHO / FHO
Penyedia Jasa Konstruksi sudah harus mengajukan permintaan Serah Terima I Pekerjaan(PHO) paling lambat 14 (empat belas) hari sebelum batas akhir masa pelaksanaan untuk memberi waktu Panitia PHO melaksanakan penelitian (maximum 7 hari kerja sejak tanggal permintaan Penyedia Jasa Konstruksi).
Saat mengajukan permintaan PHO, Progres Fisik sudah harus 100 % (termasuk syarat uji mutu telah terpenuhi) yang dinyatakan dengan Berita Acara pemeriksaan bersama.
Bila Penyedia Jasa Konstruksi mengajukan permintaan PHO terlambat yang mengakibatkan dengan waktu yang dimiliki Panitia selama 7 hari kerja tersebut berakibatkan tanggal Berita Acara PHO melewati akhir masa pelaksanaan, maka kepada Penyedia Jasa akan dikenakan sanksi denda keterlambatan.
PEKERJAAN YANG DISUB KONTRAKKAN dan SUB KONTRAKTOR
Pekerjaan-pekerjaan yang di subkontrakkan adalah : TIDAK ADA
Penyedia Jasa Konstruksi tetap bertanggung jawab kepada Pengguna Jasa atas pekerjaan yang dikerjakan Sub Kontraktor.
RENCANA METODA VERIFIKASI, VALIDASI, MONITORING, EVALUASI, INSPEKSI DAN PENGUJIAN
PPK berwenang melakukan pengawasan dan pemeriksaaan terhadap pelaksanaan pekerjaan yang dilaksanakan oleh penyedia jasa.Apabila diperlukan PPK dapat memerintahkan kepada pihak ketiga untuk melakukan pengawasan dan pemeriksaan atas semua pelaksanaan pekerjaan yang dilaksanakan oleh penyedia jasa.
PPK atau Pengawas Pekerjaan akan memeriksa setiap hasil pekerjaan dan memberitahukan penyedia secara tertulis atas setiap Cacat Mutu yang ditemukan PPK. Atau Pengawas Pekerjaan dapat memerintahkan penyedia jasa untuk menemukan dan mengungkapkan Cacat Mutu.
Jika PPK atau Pengawas Pekerjaan memerintah penyedia jasa untuk melakukan pengujian Cacat Mutu yang tidak tercantum dalam Spesifikasi Teknis dan Gambar, dan hasil uji coba menunjukan adanya Cacat Mutu maka penyedia berkewajiban untuk menanggung biaya biaya pengujian tersebut.
Jika tidak ditemukan adanya Cacat Mutu maka uji coba tersebut dianggap sebagai Peristiwa Kompensasi, yaitu pemberian ganti rugi oleh PPK kepada penyedia.
Penyedia jasa bertanggung atas perbaikan Cacat Mutu selama masa Kontrak dan Masa Pemeliharaan
Oleh karena itu untuk menghindari terjadinya Cacat Mutu tersebut perlu ditetapkan “ Rencana dan Metoda Verifikasi, Validasi, Monitoring, Evaluasi, Inspeksi dan Pengujian “ atas pelaksanaan pekerjaan yang dilakukan penyedia jasa.
A. Pemeriksaan Barang/ Material datang ( Incoming Material ) :
B. Proses Kegiatan Pelaksanaan
KRITERIA PENERIMAAN (Contoh seluruh kriterian ada di file Download)
RENCANA PEMERIKSAAN DAN PENGETESAN
Dalam rencana pemeriksaan dan pengetesan hal-hal yang dilakukan mencakup meliputi jenis inspeksi, frekunesi, kriteria penerimaan, alat yang dipakai, penanggung jawab
DAFTAR MONITORING KERJA
Daftar yang memuat jumlah kegiatan yang dilakukan oleh pelaksana pekerjaan di mana kegiatan tersebut berhubungan dengan kegiatan pengendalian mutu (kualitas) yang meliputi kegiatan antara lain check list, inspeksi, dan test serta Action Plan.
DAFTAR PERALATAN
Dalam pelaksanaan Pekerjaan . . . . diperlukan peralatan guna melaksanakan pekerjaan (Terlampir).
CHECK LIST
Sebelum pekerjaan dilakukan harus mendapatkan ijin dari pengawas yang ditugaskan oleh Kepala Satuan Kerja/PPK dan dituangkan dalam bentuk Check List (Request).
AUDIT MUTU PEKERJAAN
Audit mutu pekerjaan setiap saat dilakukan oleh Pengawas Mutu dari kontraktor pelaksana pekerjaan.
DAFTAR INDUK DOKUMEN
Diuraikan dokumen acuan yang digunakan oleh team pelaksana kegiatan beserta acuan yang berupa standard atau peraturan perundang-undangan yang terkait dengan substansi kegiatan.
dan seterusnya,. . .
DAFTAR INDUK REKAMAN
Rekaman adalah tanda bukti kalau suatu tahapan proses kerja/pengujian/pengukuran dan sejenisnya telah dilakukan dan telah sesuai dengan ketentuan.
dan seterusnya. . .
















Komentar
Posting Komentar